top of page

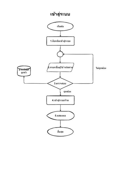
Flowchart
รายละเอียดของระบบ
ส่วนของสมาชิก
-ลูกค้าสมัครเป็นสมาชิกเพื่อซื้อสินค้า
-ลูกค้าล็อกอินเพื่อเข้าสู่ระบบด้วยบัญชีที่สมัคร
-ลูกค้าจัดการสินค้าในรถเข็น เช็ครายละเอียด
-ลูกค้าสามารถเลือกดูสินค้า ซื้อสินค้า ติดต่อกับทางร้านได้
-ลูกค้าสามารถติดต่อกับทางร้านได้ ผ่านช่องทางที่ร้านกำหนดไว้
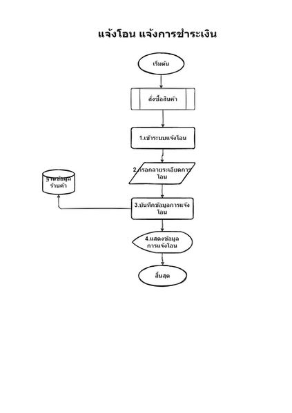
-สามารถดูวิธีสั่งซื้อ ชำระสินค้าได้
ส่วนบุคคลทั่วไป
-จัดการสินค้าในรถเข็น เช็ครายละเอียด
-สามารถค้นหาสินค้า ซื้อสินค้า
-สามารถติดต่อกับทางร้านได้ ผ่านช่องทางที่ร้านกำหนดไว้
-สามารถดูวิธีสั่งซื้อ ชำระสินค้าได้
-บุคคลทั่วไปสามารถใช้งานได้เหมือนสมาชิก แต่จะไม่ได้สิทธิ์พิเศษเหมือนสมาชิก
ส่วนของผู้ดูแลระบบ
-จัดการการส่งสินค้า เช่น เลือกช่องทางการขนส่ง
-จัดการข้อมูลร้านได้ เช่น ชื่อร้าน ช่องทางการติดต่อ ข้อมูลทางการค้า
-จัดการข้อมูลการซื้อสินค้า สมาชิก ข้อมูลการชำระเงิน
-สามารถดูสถิติของร้านได้ เช่น ยอดการขาย ยอดการเข้าชมเว็บไซต์
-เพิ่มช่องทางการของร้านได้ เช่น โปรโมทบนเว็บไซต์ต่างๆ
bottom of page












